Генеративный искусственный интеллект- новая Черепашка, помогающая думать
| Описание события | Генеративный искусственный интеллект- новая Черепашка, помогающая думать // Выступление - V Международной научной конференции «Современная {цифровая} дидактика» и III Международной конференции «Большие данные в образовании» в качестве эксперта на мини-пленаре «Право и этика искусственного интеллекта». |
|---|---|
| Тип события | Доклад |
| Начало | 2023-09-28T14:00:26.000Z |
| Окончание | 2023-09-28T15:10:26.000Z |
| color | orange |
| Адрес события | https://didact.mgpu.ru/program/ |
| Видео запись события | |
| Среды и средства, которые использовались в рамках события | GenAI, Logo |
| Формируемые в рамках события компетенции | |
| Область знаний | Искусственный интеллект |
| Местоположение | 55° 50' 1.65" N, 37° 38' 36.15" E |
| Формат реализации |
Аннотация
В выступлении рассматриваются возможности для поддержки формирования вычислительного мышления школьников, которые привносит генеративный искусственный интеллект на поле вычислительной дидактики. В качестве теоретической рамки в работе используется теория субъектной продуктивности Симура Пейперта.
- Keywords
- MediaWiki, Semantic MediaWiki, Scratch, Snap!, UML, graphviz, AI-generated content
История
Поле вычислительной дидактики развивается достаточно давно и предполагает формирование у обучаемого вычислительного мышления, как способности человека использовать возможности вычислительных систем. Особенность этой области знаний подчеркивает определение вычислительного мышления, данное А. Репеннингом — «синтез способностей человека и возможностей вычислительных систем». При этом вычислительная грамотность предполагает способность человека говорить с компьютерными сущностями на языке, который они понимают, обращаться к ним с запросами, которые они способны выполнить, учить их тому, чему они способны научиться.
Прилагательное «вычислительный» по отношению к области знаний одними из первых предложили использовать Пейперт и Минский в своей книге о персептронах и вычислительной геометрии в 1969 году. В дальнейшем эта традиция была успешно перенесена в другие области археологии, экономики, экологии, социологии и вычислительной психологии. Термин подчеркивает особенности в процессах формулировки задач, подготовки решений и способах их проверки таким образом, чтобы в этих процессах могли принимать участие и люди, и компьютеры.
| Description | |
|---|---|
| Perceptrons: an introduction to computational geometry | Книга «Перцептроны» (англ. Perceptrons: an introduction to computational geometry) — написана Марвином Минским и Сеймуром Папертом, издана в 1969. Книга видных американских ученых посвящена параллельным вычислительным устройствам, известным под названием персептронов. В ней на примере нескольких конкретных задач распознавания "геометрических" свойств графических изображений подробно проанализированы принципиальные возможности подобных схем, рассмотрены вопросы, связанные с обучением персептронов, в частности длительность процесса обучения, эффективность схемы как адаптивного запоминающего устройства и т. п., а также исследованы потенциальные возможности персептронов как обучающихся распознающих устройств. |
Logo Way
Logo создавался не только – и не столько – для того, чтобы обучать навыкам программирования. Цель была более глобальной: обучение метакогнитивным навыкам и решению проблем, реализуя с помощью компьютера зарождавшуюся тогда концепцию конструкционизма
| Description | |
|---|---|
| Конструкционизм | Конструкционизм - философия обучения, развитая Сеймуром Пейпертом на основании конструктивизма. К активной позиции конструктивизма конструкционизм добавляет идею того, что люди создают новое знание особенно эффективно, когда они вовлечены в создание продуктов, наделенных личностным смыслом, будь то песочные замки, Лего машины или компьютерные программы. |
- (Logo OR Ancestors
- Logo)
Разнообразие микромиров (и без ИИ )
when [up arrow v] key pressed point in direction (0) move (10) steps when [down arrow v] key pressed point in direction (180) move (10) steps when [right arrow v] key pressed point in direction (90) move (10) steps when [left arrow v] key pressed point in direction (-90) move (10) steps
Now your sprite will turn when it moves.
- Snap
- NetLogo Web
Примеры возможностей для новых микромиров
Для сравнительного анализа инструментов GenAI мы дополнили категорию цифровых инструментов (Категория:DigitalTool ) Semantic MediaWiki свойством «Поддерживается ИИ» и получили возможность выделять средства, поддерживающие генерацию контента искусственным интеллектом по запросу:
{{#ask: [[Категория:DigitalTool]] [[AI::Да]] [[Description::+]] [[Website::+]] | ?Description | ?Website }}
| Description | Website | |
|---|---|---|
| ABM Constructor | Конструктор использования многоагентого моделирования - позволяет конструировать структуру учебных курсов из готовых блоков и включать в состав материалов многоагентные модели для экспериментов и дальнейшей модификации. | http://digida.mgpu.ru/index.php?title=ABM Constructor |
| Airtable | Airtable — это облачная платформа, сочетающая простоту электронных таблиц (в духе Google Sheets или Excel) с возможностями реляционной базы данных. Позволяет пользователям удобно структурировать, фильтровать и визуализировать данные без необходимости программирования. | https://www.airtable.com/ |
| Artbreeder | Средство генерации изображений
| https://www.artbreeder.com/ |
| Audionotes | Средства перевода из голоса в текст и улучшения качества текста. | https://audionotes.ai/en/ |
| Betty's Brain | Betty's Brain — это компьютерная обучающая среда, использующая парадигму "обучение через преподавание" для вовлечения студентов в изучение научных тем. В этом приложении студенты обучают компьютерного агента по имени Бетти, создавая причинную модель систем или процессов, относящихся к выбранной научной теме, такой как экосистемы, изменение климата или терморегуляция. | https://bettysbrain.teachableagents.org/ |
| ChatGPT | ChatGPT — это прототип чат-бота с искусственным интеллектом, разработанный OpenAI и специализирующийся на диалогах. ChatGPT — большая языковая модель, отлаженная как с помощью методов обучения с учителем, так и с подкреплением. The acronym stands for Generative Pre-trained Transformer. | https://chat.openai.com/chat |
| Connectedpapers | Connected Papers - это визуальный инструмент, помогающий исследователям и находить и изучать документы, относящиеся к их сфере деятельности. Пользователь может ввести название статьи или URL-адрес и получить график, показывающий ее контекст и релевантность. Это может помочь открыть новые направления исследований, сравнить разные подходы и следить за актуальными темами. | https://www.connectedpapers.com/ |
| Craiyon | Средство для генерации изображений по заданному тексту.
| https://www.craiyon.com/ |
| Deepseek | Deepseek.ai — китайская языковая модель на базе архитектуры MoE (Mixture-of-Experts), предоставляющая возможности контекстного поиска в интернете, аналитики загруженных файлов и «глубокого мышления» через собственный движок Deep Think | https://www.deepseek.com/ |
| DreamAI | Создание изображений по описанию Трансформация готовых изображений под нужные параметры. | https://dream.ai/create |
| Face generator | Создание лиц несуществующих людей.
| https://this-person-does-not-exist.com/en |
| Google Colab | Google Colab — сервис, созданный Google, который предоставляет возможность работать с кодом на языке Python через Jupyter Notebook, не устанавливая на свой компьютер дополнительных программ. | https://colab.research.google.com/ |
| Google Collab | Google Colaboratory — среда, чтобы писать код аналогично jupyter notebook. | https://colab.research.google.com/ |
| Google Docs | Google Docs — это облачный текстовый редактор, разработанный компанией Google как часть платформы Google Workspace. Представляет собой яркий пример современного облачного сервиса (Software as a Service, SaaS), демонстрирующего все ключевые принципы облачных вычислений. | http://www.google.com/docs/about/ |
| Humata | Поддержка в написании текстов статей 60 страниц. Помощник берет готовый pdf документ и позволяет с ним работать, улучшать, дополнять, находить заимствования | https://www.humata.ai/ |
| Hypotenuse AI | Превращает несколько ключевых слов в оригинальные, проницательные статьи, описания продуктов и копию социальных сетей с помощью копирайтинга ИИ - всего за несколько минут. | https://hypotenuse.ai/ |
| Jupyter | Jupyter — интерактивный блокнот, ориентированным на работу со множеством сред выполнения Python, но и R, Julia, Scala и ряда других. | https://jupyter.org/about |
| Kandinsky 2.1 | Генеративная модель, создающая изображения по описанию.
| https://rudalle.ru/ |
| LangChain | LangChain – это инструмент, основанный на нейросетевых моделях, который способен анализировать естественный язык и автоматически формировать структурированные SQL-запросы. – это мощная платформа, помогающая разработчикам создавать комплексные приложения. используя языковые модели. Он предлагает набор инструментов, компонентов и интерфейсов, которые упрощают процесс создания приложений на основе больших языковых моделей (LLM) и моделей чата. LangChain позволяет легко управлять взаимодействием с языковыми моделями, объединять несколько компонентов и интегрировать дополнительные ресурсы, такие как API и базы данных. | https://js.langchain.com/docs/ |
| Logseq | Logseq - это локальный структурный редактор (аутлайнер) с открытым исходным кодом, который работает с использованием локальных текстовых файлов Markdown и Org-mode. Подходит для базы знаний, организации мыслей, ведения списка дел. Распространёнными назначениями в использовании таких программ могут быть организация идей, задач, многоуровневые чек-листы и управление проектами. | https://logseq.com/ |
| Mc tutor bot | Телеграм-бот МГПУ, использующий возможности генеративного ИИ.
| https://t.me/mcu tutor bot |
| Merlin ChatGPT App | Merlin — это приложение ChatGPT для Chrome, позволяющее получить бесплатный доступ к чату GPT 4, обобщателю блогов и YouTube, автору ИИ для Gmail, Twitter и LinkedIn.
| https://chrome.google.com/webstore/detail/chatgpt-app-for-chrome-me/camppjleccjaphfdbohjdohecfnoikec |
| Midjourney | Midjourney — программное обеспечение, создающее изображения по текстовым описаниям | https://discord.com/invite/midjourney |
| Notion | Notion — приложение для ведения, планирования рабочих и личных дел. Оно одно может заменить сразу несколько популярных инструментов, в том числе Evernote, Trello и Google Docs. | https://www.notion.so/ |
| OpenAI Codex | OpenAI Codex — это модель искусственного интеллекта, разработанная OpenAI. Он анализирует естественный язык и генерирует код в ответ. Codex разработан на основе GPT-3, известной модели естественного языка от OpenAI. Инструмент обучен на миллиардах строк кода, а также письменного текста — именно это позволяет ему переводить человеческий язык в компьютерный. | https://platform.openai.com/docs/guides/code |
| Ora | Инструмент для создания собственных ботов на основе chatGPT
| https://ora.ai/ |
| PaperBrain | Собирает статьи по тематике и помогает их читать - можно задавать вопросы по статье. | https://www.paperbrain.study/ |
| Papercup | Перевод исходного видео на любой (30*) язык + профессиональная ИИ озвучка различными голосами. | https://www.papercup.com/ |
| PerplexityAI | Perplexity — чат-бот с искусственным интеллектом для поиска информации и генерации текста. Perplexity использует информацию из современного интернета, а не образца 2021 года. Страница с ответом состоит из трёх блоков: сам ответ, источники информации, «вопросы по теме» и поле для дополнительных запросов.
| https://www.perplexity.ai/ |
| Poe | Приложение с искусственным интеллектом Poe позволяет создавать собственных чат-ботов с помощью подсказок. Пользователь может переключаться между Sage, ChatGPT, GPT‑4, Claude Instant и Claude+. Платформа доступна через браузер.
| https://poe.com/ |
| Qwen | Qwen — семейство больших языковых моделей, разработанных компанией Alibaba Cloud. | https://chat.qwen.ai/ |
| Replit | Replit — это облачная платформа для разработки программного обеспечения, позволяющая писать, тестировать и развертывать скрипты прямо из браузера. Она поддерживает более 50 языков программирования, включая Python, Lua JavaScript, и C++. | https://replit.com/ |
| Roam research | Хранение и организация заметок в виде огромного списка с перекрёстными ссылками. интеграция с ChatGPT позволяет делегировать задачи внутри - переформулируй текст, запиши краткое содержание статьи по ссылке | https://roamresearch.com/ |
| Rytr | Написать статью в блог, рекламное сообщение, электронное письмо и много всего другого. Бесплатный план позволяет писать тексты длинной до 5000 в символов в месяц. | https://rytr.me/ |
| Spin Rewriter 13 | Spin Rewriter - это одно из самых продвинутых средств рерайтинга. Это также один из лучших инструментов для создания статей с алгоритмом обработки естественного языка, который позволяет создавать высококачественные тексты, удобочитаемые и не содержащие плагиата. | https://www.spinrewriter.com/free/june-sale |
| TutorAI | Пользователь задаёт тему и система показывает учебные материалы по этой теме, разбитые на учебные модули. | https://www.tutorai.me/ |
| Unsplash | Unsplash — это популярный бесплатный фотосток и онлайн-платформа, предоставляющая доступ к миллионам высококачественных фотографий в высоком разрешении. | https://unsplash.com |
| Visual Studio Code | Visual Studio Code (VS Code) — текстовый редактор, разработанный Microsoft для Windows, Linux и macOS. Позиционируется как «лёгкий» редактор кода для кроссплатформенной разработки веб- и облачных приложений. | https://code.visualstudio.com/ |
| YandexGPT | Нейросеть Яндекса, доступна через голосовой помощник Алису и в окне браузера
| https://ya.ru/ |
Этот запрос на площадке возвращает перечень всех страниц, связанных с генерацией контента. Кейсы использования GenAI удобнее всего изучать и сравнивать на площадке в категории Категория:GenAIcase где есть все данные о каждом кейсе и приведены тексты, коды и изображения. В рамках данной статьи наибольший интерес представляют примеры, когда генеративный интеллект помогает ученику создавать новые продукты деятельности, переводя с одного способа представления информации на другие. При подборе таких примеров мы использовали в качестве теоретической рамки положение о творческом переводе Юрия Лотмана, сформулированное им в рамках концепции семиосферы – «любое устройство, претендующее на качество интеллектуальности, должно обладать таким механизмом генерации текстов, который в определенном звене не давал бы однозначной предопределенности в развёртывании» [15].
Несколько примеров из категории кейсов использования возможностей генеративного искусственного интеллекта для поддержки самостоятельной творческой деятельности школьников приведены ниже:
Пример 1 Приведи (примеры решения задачи на данном языке)
Приведи пример решения задачи на данном языке. Переведи с одного языка на другой. Проверь, улучши и прокомментируй мой код. Создай помощника для создания программ на языках блочного программирования.
- Talk to me like an expert in block-based educational languages. Generate code example in Scratch language 3.0
- How to use clones in Snap!
Here is an example of how to use clones in Snap!:
when @greenFlag clicked ::control make [ ] clones of [myself v] wait [ ] secs end repeat move [ ] steps if on edge, bounce end delete this clone
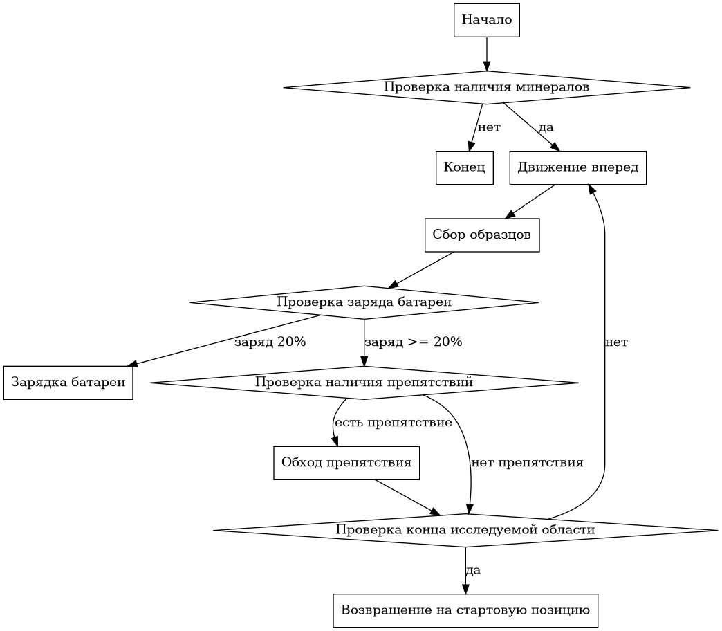
Пример 2 (схемы алгоритмов для образовательных роботов)
Создай схемы алгоритмов для образовательных роботов. Отвечай на все вопросы на языке Dot GraphViz. Предложи схему алгоритма для робота-геолога.
- Предложи схему алгоритма для робота-геолога. Представь эту схему на языке graphviz

Пример 3 (схемы формул химических соединений)
Сгенерируй 10 формул химических соединений для начального курса химии и объясни их значение. Создай диаграмму кристаллической структуры алмаза, используя языке Dot GraphViz
Визуализация молекул: с помощью Graphviz можно создавать диаграммы, которые показывают структуру молекул. Для этого можно использовать язык DOT, который позволяет задавать связи между атомами и их координаты в трехмерном пространстве. Например, можно создать диаграмму молекулы воды следующим образом:

Визуализация кристаллических структур: с помощью Graphviz можно создавать диаграммы, которые показывают кристаллические структуры материалов. Для этого можно использовать язык DOT, который позволяет задавать координаты атомов в кристаллической решетке. Например, можно создать диаграмму кристаллической структуры алмаза следующим образом:

Пример 4 (иллюстрации к волшебному миру)
Создай иллюстрации к волшебному миру, в котором есть летающие драконы.
- Добавь жилища, в которых обитают жители этих мест.
- Добавь к жилищам обитателей, учитывая, что они варят эль. Задай правила, управляющие поведением пород агентов.
Пример 5 (модификации модели Team Assembly)
Приведи 10 примеров модификации модели Team Assembly на языке NetLogo. Предложи варианты реализации этой модели в средах блочного программирования Snap! и StarLogo Nova
Заключение
Системы генеративного искусственного интеллекта рассматриваются в нашей работе как дружественные ученику средства, позволяющие ему экспериментировать и генерировать различные формы и варианты контента в зависимости от тех параметров, которые он выбирает. Эта деятельность ученика во многом напоминает учебные эксперименты с многоагентными моделями, где ученику даётся возможность выращивать различные физические, химические, биологические и социальные феномены, подбирая параметры, управляющие поведением агентов. Во всех перечисленных случаях у ученика формируется продуктивная субъектность как способность разговаривать с программными агентами, контролировать и направлять их деятельность из позиции собственной продуктивной субъектности, когда он нацелен на создание продукта собственной деятельности, а не на выполнение выполнение задач, которые для него генерирует искусственный интеллект.


