Программирование (syllabus) 2026
| Планируемые результаты обучения (Знать, Уметь, Владеть) | Цель освоения дисциплины — формирование у студентов понимания общих принципов программирования в контексте цифровой дидактики на базе Semantic MediaWiki digida.mgpu.ru, с акцентом на создание активных эссе через комбинацию языков ask, Scratch, NetLogo, Lua и R.
|
|---|---|
| Содержание разделов курса | |
| Видео запись | |
| Среды и средства, которые поддерживают учебный курс | Scratch, NetLogo, Lua, R, Активное эссе |
| Книги, на которых основывается учебный курс | 20 things to do, Agent-Based and Individual-Based Modeling: A Practical Introduction, Mindstorms, Thinking Like a Tree |
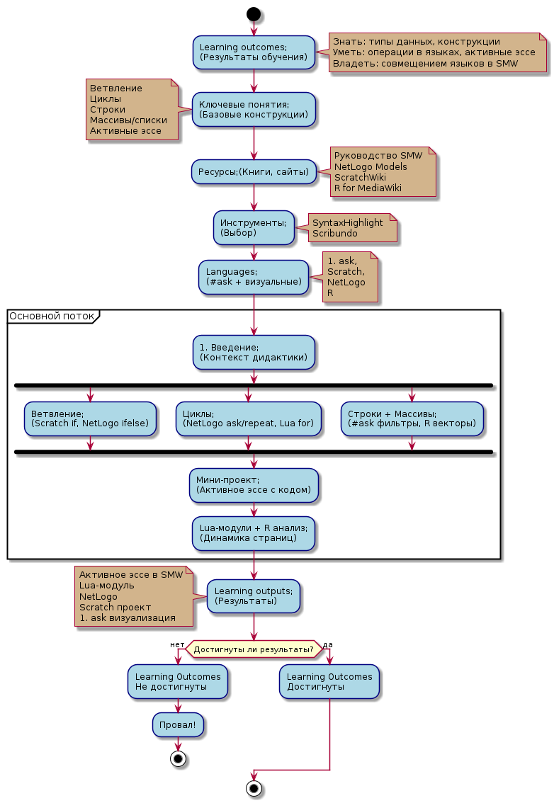
Курс "Программирование" начинается с введения в контекст цифровой дидактики: зачем программирование на digida.mgpu.ru, обзор инструментов (#ask, Scratch, NetLogo, Lua/Scribunto, R via API) и результатов обучения (понимание базовых конструкций в разных языках, создание активных эссе).
Далее следует модуль ключевых понятий: типы данных (строки, массивы/списки, агенты/патчи), конструкции (ветвление, циклы) и ресурсы (руководства по SMW, NetLogo models, ScratchWiki, R for MediaWiki).
Основной поток разбит на четыре блока по базовым конструкциям:
- демонстрация ветвления/циклов/строк/массивов в Scratch (визуальные блоки), NetLogo (агентные циклы), Lua (скрипты), ask (запросы как циклы), R (векторизация); задания на переписывание одной идеи разными способами; ресурсы вроде SyntaxHighlight примеров и PlantUML-диаграмм алгоритмов.
Параллельно вводятся Lua-модули для динамики страниц и R для анализа данных из SMW (MediaWiki API, визуализации ggplot2).
Каждый блок заканчивается мини-проектом: активное эссе с встраиванием кода (EmbedScratch + NetLogo ask таблица).
Финал — обобщение: создание комплексного эссе, проверка результатов обучения через самооценку и peer-review в SMW; если цели достигнуты, студенты владеют навыками многозначного программирования для образовательных объектов.

