Методы обработки больших данных (syllabus): различия между версиями
Материал из Поле цифровой дидактики
Patarakin (обсуждение | вклад) |
Patarakin (обсуждение | вклад) |
||
| Строка 23: | Строка 23: | ||
start | start | ||
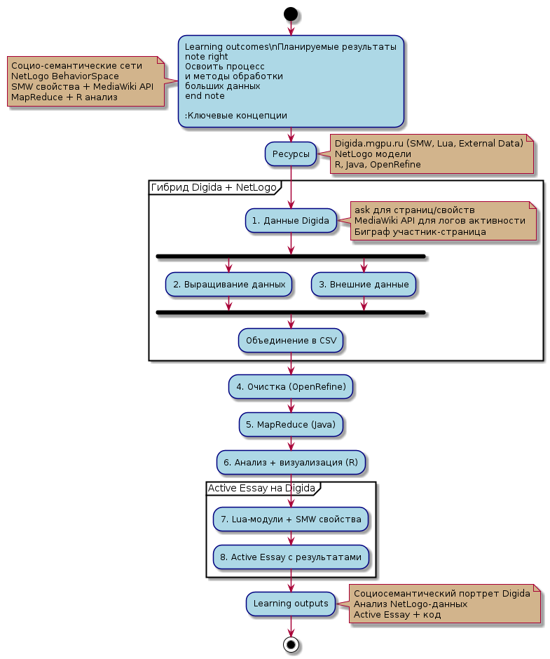
:Learning outcomes | :Learning outcomes\nПланируемые результаты | ||
note right | note right | ||
Освоить процесс | Освоить процесс | ||
Версия от 13:41, 15 февраля 2026
| Планируемые результаты обучения (Знать, Уметь, Владеть) |
|
|---|---|
| Содержание разделов курса | |
| Видео запись | |
| Среды и средства, которые поддерживают учебный курс | R, Java, OpenRefine, NetLogo, VOSviewer, RAWGraphs, Mermaid, Semantic MediaWiki |
| Книги, на которых основывается учебный курс |
В 2026 году для Категория:ИНДОР-2121
Описание курса
Последовательность курса

