Методы обработки больших данных (syllabus): различия между версиями
Материал из Поле цифровой дидактики
Patarakin (обсуждение | вклад) Нет описания правки |
Patarakin (обсуждение | вклад) Нет описания правки |
||
| Строка 8: | Строка 8: | ||
В 2026 году для [[:Категория:ИНДОР-2121]] | В 2026 году для [[:Категория:ИНДОР-2121]] | ||
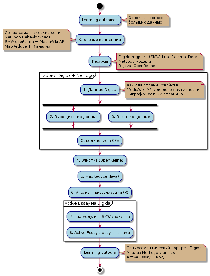
== Описание курса == | |||
== Последовательность курса == | |||
<uml> | <uml> | ||
@startuml | @startuml | ||
| Строка 21: | Строка 25: | ||
:Learning outcomes; | :Learning outcomes; | ||
note right | note right | ||
Освоить | Освоить процесс | ||
больших данных | |||
end note | end note | ||
:Ключевые концепции; | :Ключевые концепции; | ||
note left | note left | ||
Социо-семантические сети | |||
NetLogo BehaviorSpace | NetLogo BehaviorSpace | ||
SMW свойства + MediaWiki API | SMW свойства + MediaWiki API | ||
| Строка 44: | Строка 48: | ||
:1. Данные Digida; | :1. Данные Digida; | ||
note right | note right | ||
ask для страниц/свойств | |||
MediaWiki API для логов активности | MediaWiki API для логов активности | ||
Биграф участник–страница | Биграф участник–страница | ||
| Строка 50: | Строка 54: | ||
fork | fork | ||
:2. | :2. Выращивание данных; | ||
fork again | fork again | ||
:3. Внешние данные | :3. Внешние данные; | ||
end fork | end fork | ||
Версия от 13:38, 15 февраля 2026
| Планируемые результаты обучения (Знать, Уметь, Владеть) |
|
|---|---|
| Содержание разделов курса | |
| Видео запись | |
| Среды и средства, которые поддерживают учебный курс | R, Java, OpenRefine, NetLogo, VOSviewer, RAWGraphs, Mermaid, Semantic MediaWiki |
| Книги, на которых основывается учебный курс |
В 2026 году для Категория:ИНДОР-2121
Описание курса
Последовательность курса

