Участник:Хачатрян: различия между версиями
Материал из Поле цифровой дидактики
Хачатрян (обсуждение | вклад) |
Patarakin (обсуждение | вклад) |
||
| Строка 69: | Строка 69: | ||
<graphviz> | <graphviz> | ||
digraph G { | digraph G { | ||
rankdir= | rankdir=LR; | ||
graph [fontsize=10]; | graph [fontsize=10]; | ||
node [shape=ellipse, style=filled, fontsize=9, width=0.7, height=1]; | node [shape=ellipse, style=filled, fontsize=9, width=0.7, height=1]; | ||
Версия от 19:53, 21 декабря 2025
| Описание участника | |
|---|---|
| Область знаний | Информатика |
| Веб-сайт | |
| Видео запись | |
| Кто оказал влияние (учителя) из Категория:Person |
|
| Понятия, которые интересуют из Категория:Понятие |
|
| Среды и средства, которые использует из цифровых средств или игр или книг |
|
| Позиция (положение) | Бакалавриат |
| Профиль подготовки | Информатика |
| Педагогическая направленность | Да |
| Принадлежность к организациям (сообщества) | |
| Виды спорта, которыми занимается | |
| Проекты, статьи и рецепты, над которыми работает | Категория:Работы филологов ИГН, Категория:Book, Dashboard, Граф, Категория:School |
Диаграмма
Схема связей graphviz
Graphviz - пример 1

Граф понятий

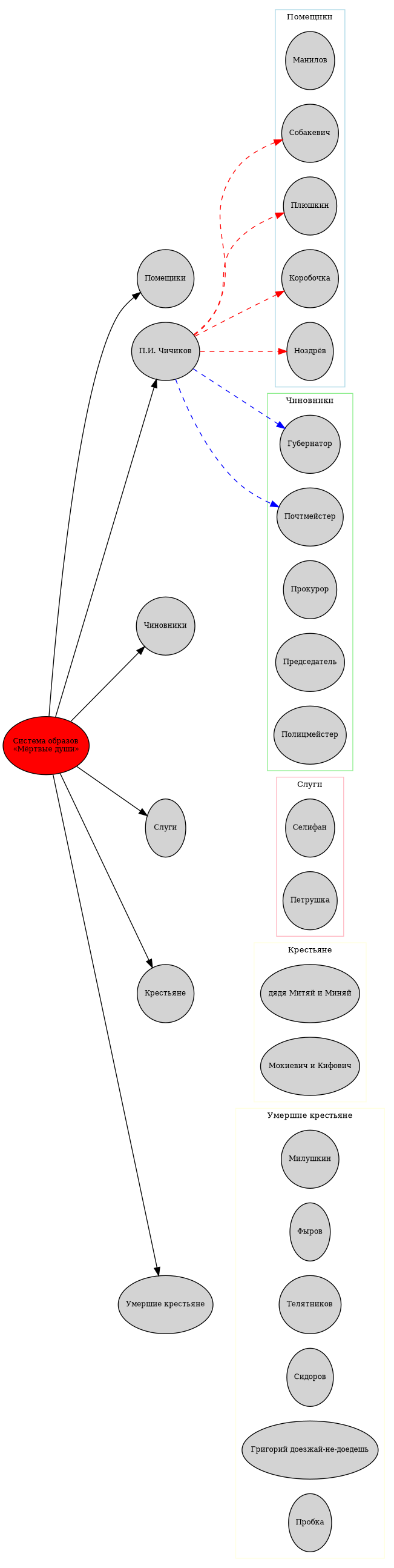
Граф "Система образов в поэме Н.В. Гоголя "Мертвые души"

