Обсуждение:Программирование и лингвистические данные (syllabus)
Материал из Поле цифровой дидактики
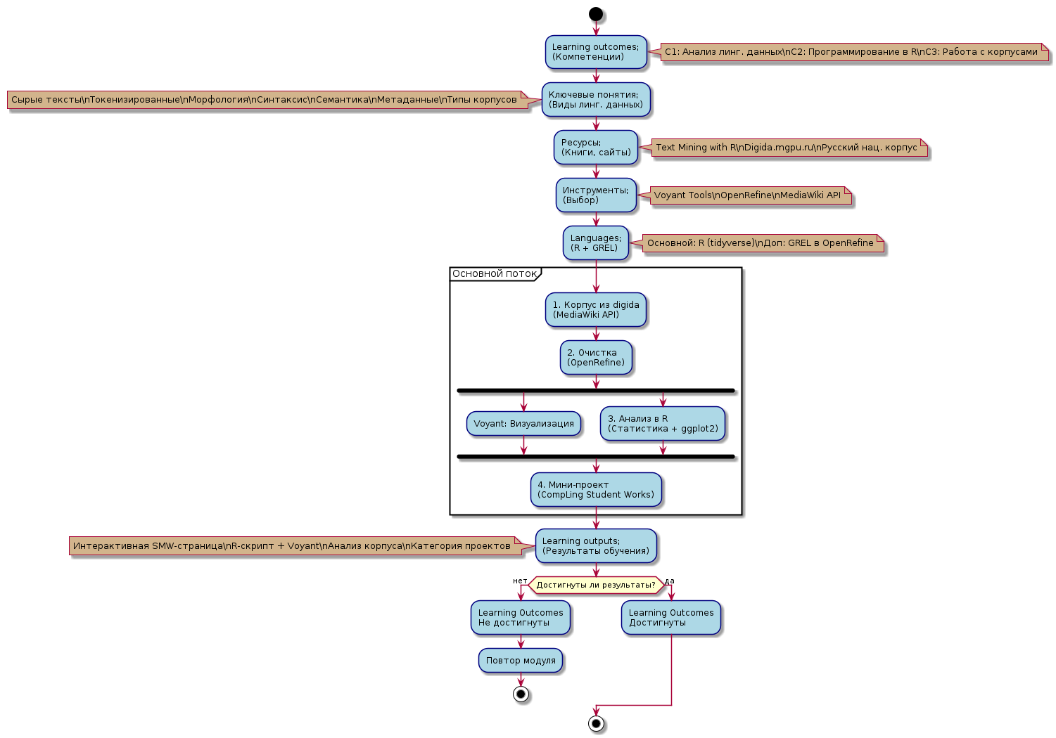
Версия от 19:28, 9 февраля 2026; Patarakin (обсуждение | вклад) (Новая страница: «<uml> @startuml skinparam NoteBackgroundColor tan skinparam backgroundColor white skinparam activity { BackgroundColor lightblue BorderColor navy } start :Learning outcomes;\n(Компетенции); note right C1: Анализ линг. данных\nC2: Программирование в R\nC3: Работа с корпусами end note :Ключевые понятия;\n(Виды линг. данных); note left Сырые тексты\nТок...»)

