MedicalOntologyDiagram

Материал из Поле цифровой дидактики


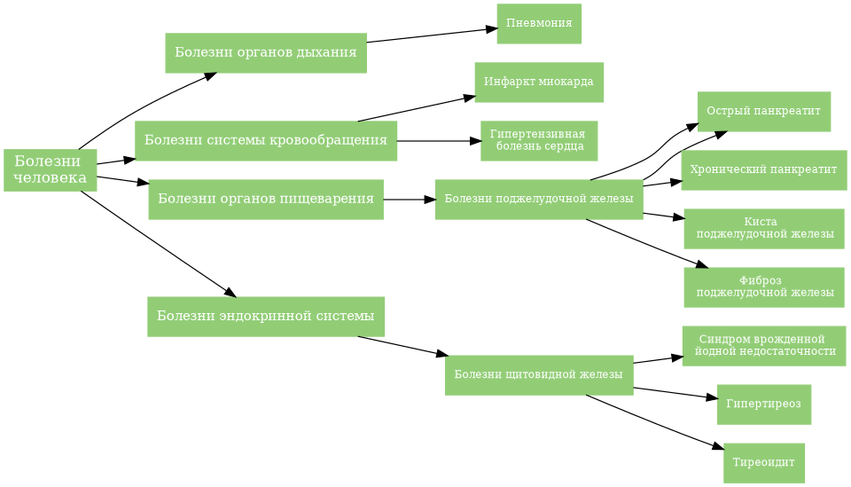
Описание Онтология медицинских знаний - несколько демонстраций

Diagrams_4d02ab92a09a2535e60937f659aaede8.png

Область знаний Медицина
Среды для создания диаграммы: Graphviz

Первое приближение

Болезни

Разделы медицины

Системы организма

Лекарственные вещества

Общая карта