Аноним
Вы не вошли
Создать учётную запись
Войти
Поле цифровой дидактики
Поиск
Обсуждение
:
Анализ и интерпретация данных (syllabus)
Материал из Поле цифровой дидактики
Пространства имён
Статья
Обсуждение
Ещё
Ещё
Действия на странице
Читать
Просмотр кода
История
Обновить
Версия от 20:40, 12 мая 2024;
Patarakin
(
обсуждение
|
вклад
)
(
разн.
)
← Предыдущая версия
|
Текущая версия
(
разн.
) |
Следующая версия →
(
разн.
)
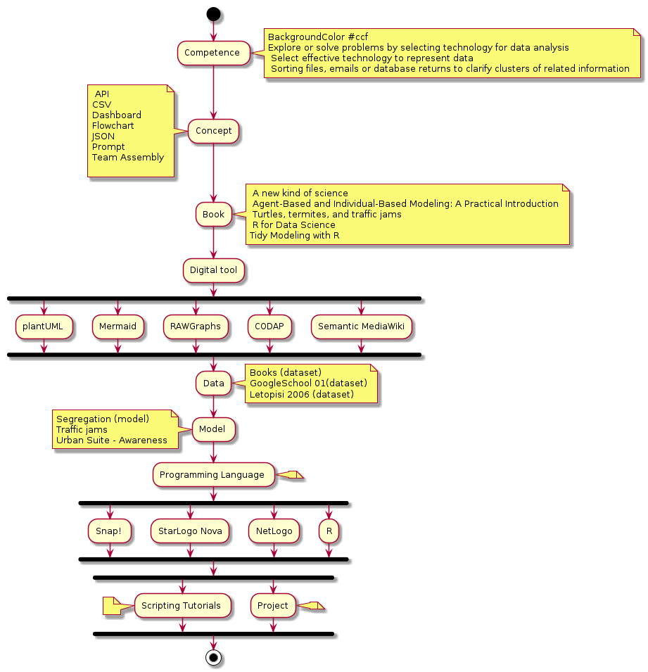
Диаграмма курса
Навигация
Навигация
Заглавная страница
Свежие правки
Случайная страница
Справка по MediaWiki
Служебные страницы
Вики-инструменты
Вики-инструменты
Инструменты для страниц
Инструменты для страниц
Инструменты страницы участника
Ещё
Ссылки сюда
Связанные правки
Версия для печати
Постоянная ссылка
Сведения о странице
Журналы страницы