Обсуждение участника:StulinSD: различия между версиями
StulinSD (обсуждение | вклад) Нет описания правки |
StulinSD (обсуждение | вклад) |
||
| Строка 119: | Строка 119: | ||
ДворцовыйЭтикет-->>Сеньор: Право слова предоставлено | ДворцовыйЭтикет-->>Сеньор: Право слова предоставлено | ||
}} | }} | ||
Водитель → Сеньор (инициатор, управляющий) | |||
Транспортная система → Дворцовый этикет (регулирующая надстройка, дающая разрешения) | |||
Пассажиры → Вассалы (подчинённые, которые обращаются с просьбой) | |||
Схема отражает типичный ритуал феодального общества: запрос к протоколу, получение одобрения, обращение к вассалам, их просьба, повторный запрос к этикету и финальный ответ. | |||
Версия от 13:05, 17 апреля 2026
Ахматова в литературе: система взаимодействий
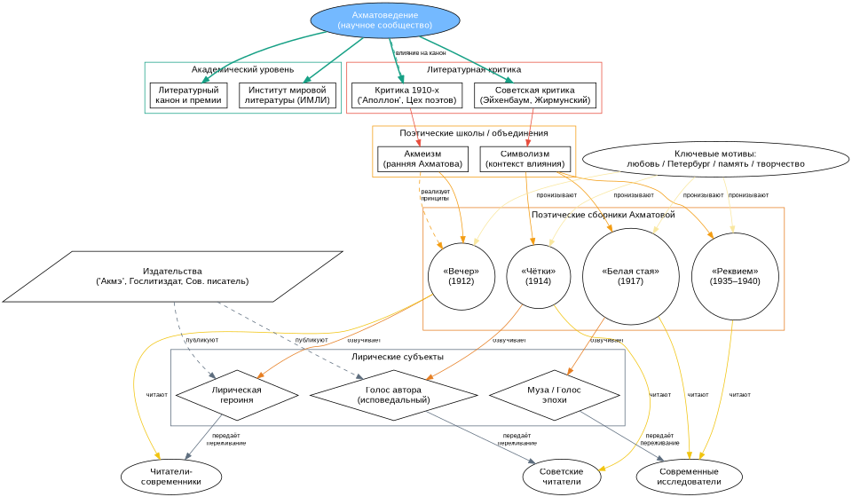
Этот граф представляет литературную систему, связанную с творчеством Анны Ахматовой, показывая взаимодействие между различными уровнями литературного процесса и элементами поэтической инфраструктуры. На уровне академической науки Институт мировой литературы (ИМЛИ) и литературный канон регулируют и формируют нормы оценки и премии. Критика (журналы «Аполлон», труды Эйхенбаума, Жирмунского и др.) координирует работу поэтических школ, отвечающих за развитие поэтических форм. Поэтические школы (акмеизм, символизм) управляют произведениями на уровне сборников, включая такие ключевые книги, как «Вечер», «Чётки», «Белая стая» и «Реквием». Произведения обслуживают читателей и управляются лирическими субъектами (лирическая героиня, голос автора, муза). Лирические субъекты взаимодействуют с читателями, обеспечивая их эмоциональное восприятие, при этом также учитываются факторы критической интерпретации и «трудоустройства» поэта (публикации). Издательства, в свою очередь, предоставляют возможности для издания книг, взаимодействуя с критиками и научными институциями для обеспечения эффективной работы литературной системы.

Аристократы
Водитель → Сеньор (инициатор, управляющий) Транспортная система → Дворцовый этикет (регулирующая надстройка, дающая разрешения) Пассажиры → Вассалы (подчинённые, которые обращаются с просьбой) Схема отражает типичный ритуал феодального общества: запрос к протоколу, получение одобрения, обращение к вассалам, их просьба, повторный запрос к этикету и финальный ответ.
