Обсуждение участника:Igor Ivanov: различия между версиями
Материал из Поле цифровой дидактики
| Строка 36: | Строка 36: | ||
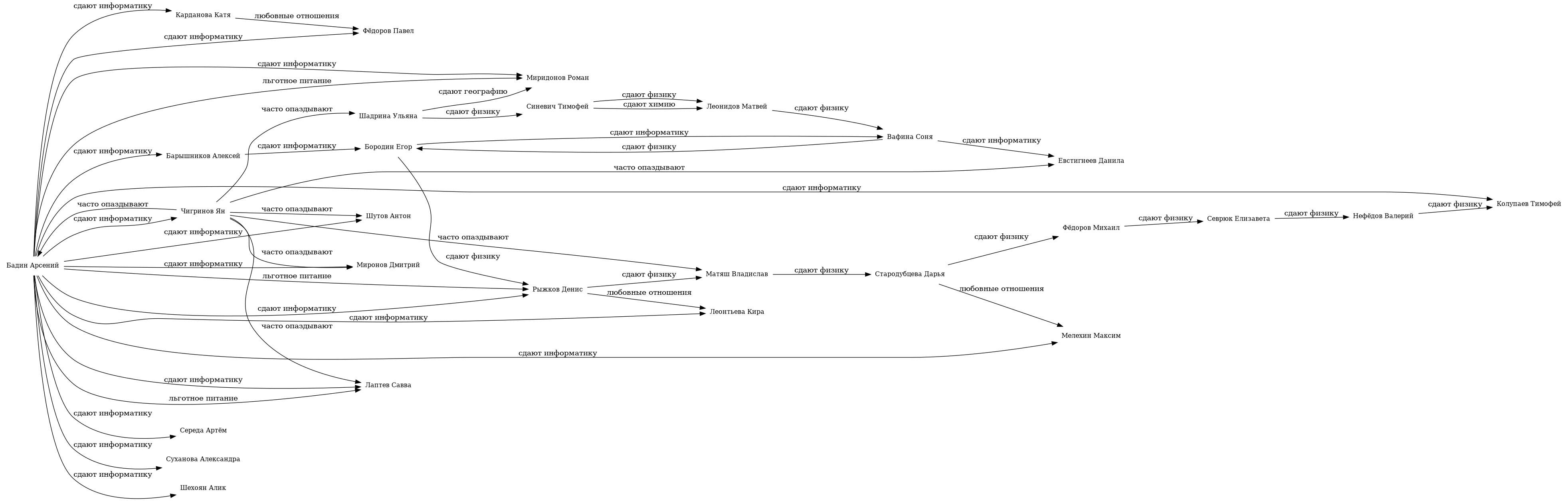
"Бадин Арсений" -> "Барышников Алексей" [label = "сдают информатику"]; | "Бадин Арсений" -> "Барышников Алексей" [label = "сдают информатику"]; | ||
" | "Барышников Алексей" -> "Бородин Егор" [label = "сдают информатику"]; | ||
" | "Бородин Егор" -> "Вафина Соня" [label = "сдают информатику"]; | ||
" | "Вафина Соня" -> "Евстигнеев Данила" [label = "сдают информатику"]; | ||
"Бадин Арсений" -> "Карданова Катя" [label = "сдают информатику"]; | "Бадин Арсений" -> "Карданова Катя" [label = "сдают информатику"]; | ||
"Бадин Арсений" -> "Колупаев Тимофей" [label = "сдают информатику"]; | "Бадин Арсений" -> "Колупаев Тимофей" [label = "сдают информатику"]; | ||
Версия от 11:43, 3 июня 2025
Graph

