Обсуждение:AI content generation 27032024: различия между версиями
Материал из Поле цифровой дидактики
Patarakin (обсуждение | вклад) →Переводы с одного языка диаграмм на другой: новая тема |
Patarakin (обсуждение | вклад) |
||
| Строка 2: | Строка 2: | ||
; Переведи с языка Mermaid на graphviz | ; Переведи с языка Mermaid на graphviz | ||
=== Исходный граф === | |||
{{#mermaid:graph | {{#mermaid:graph | ||
id0((Животные)) | id0((Животные)) | ||
| Строка 153: | Строка 152: | ||
}} | }} | ||
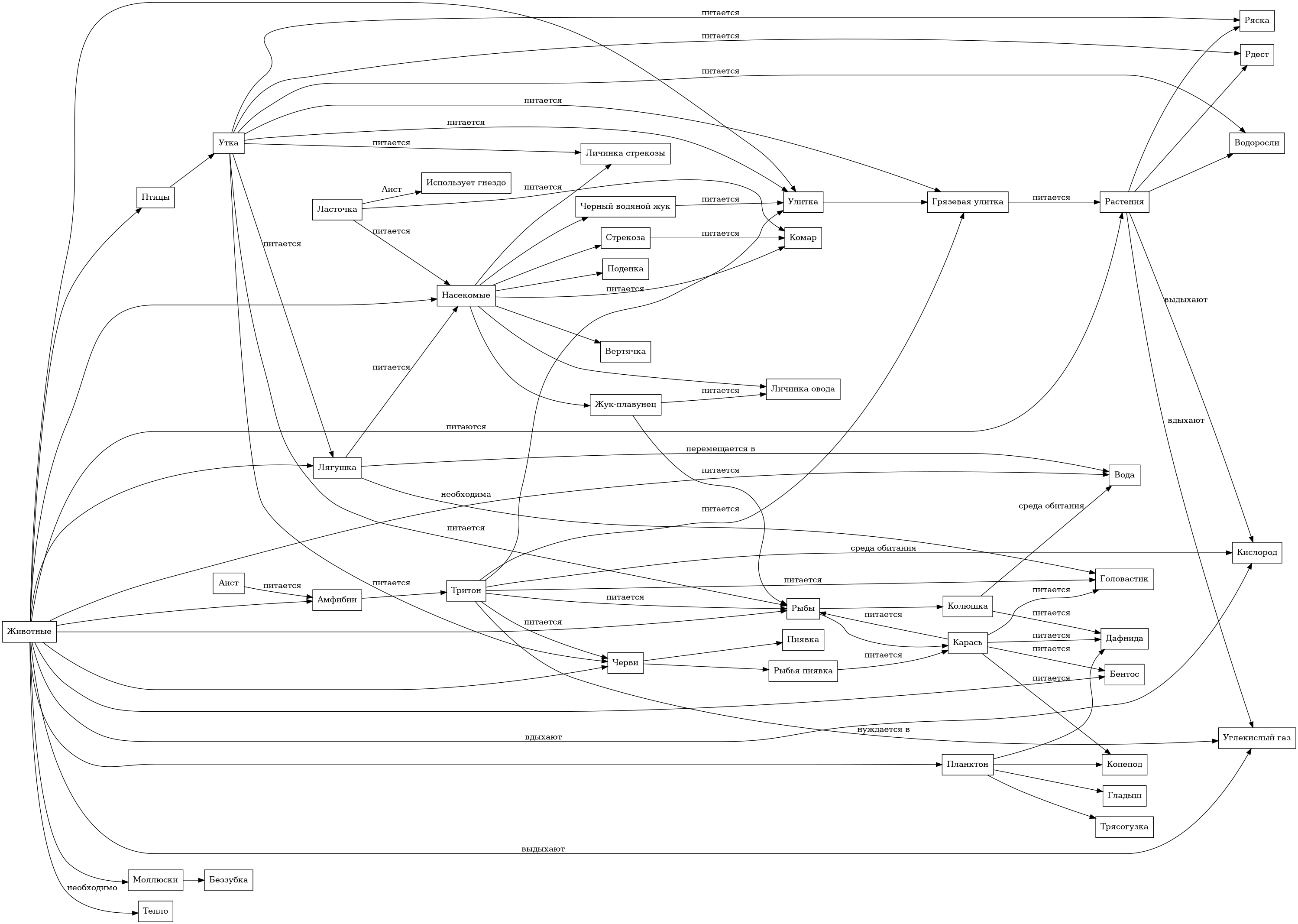
=== Перевод в GraphViz === | |||
<graphviz> | |||
digraph R { | |||
rankdir=LR; | |||
node [shape=box]; | |||
"Животные" -> "Птицы" | |||
"Животные" -> "Насекомые" | |||
"Животные" -> "Улитка" | |||
"Животные" -> "Лягушка" | |||
"Птицы" -> "Утка" | |||
"Насекомые" -> "Стрекоза" | |||
"Насекомые" -> "Жук-плавунец" | |||
"Насекомые" -> "Комар" | |||
"Насекомые" -> "Личинка стрекозы" | |||
"Насекомые" -> "Личинка овода" | |||
"Насекомые" -> "Черный водяной жук" | |||
"Насекомые" -> "Вертячка" | |||
"Насекомые" -> "Поденка" | |||
"Животные" -> "Моллюски" | |||
"Улитка" -> "Грязевая улитка" | |||
"Моллюски" -> "Беззубка" | |||
"Животные" -> "Амфибии" | |||
"Лягушка" -> "Головастик" | |||
"Амфибии" -> "Тритон" | |||
"Растения" -> "Ряска" | |||
"Растения" -> "Рдест" | |||
"Растения" -> "Водоросли" | |||
"Животные" -> "Рыбы" | |||
"Рыбы" -> "Колюшка" | |||
"Рыбы" -> "Карась" | |||
"Животные" -> "Черви" | |||
"Черви" -> "Пиявка" | |||
"Черви" -> "Рыбья пиявка" | |||
"Животные" -> "Бентос" | |||
"Животные" -> "Планктон" | |||
"Планктон" -> "Дафнида" | |||
"Планктон" -> "Копепод" | |||
"Планктон" -> "Трясогузка" | |||
"Планктон" -> "Гладыш" | |||
"Утка" -> "Лягушка" [label="питается"] | |||
"Утка" -> "Улитка" [label="питается"] | |||
"Ласточка" -> "Комар" [label="питается"] | |||
"Стрекоза" -> "Комар" [label="питается"] | |||
"Животные" -> "Кислород" [label="вдыхают"] | |||
"Животные" -> "Углекислый газ" [label="выдыхают"] | |||
"Растения" -> "Кислород" [label="выдыхают"] | |||
"Растения" -> "Углекислый газ" [label="вдыхают"] | |||
"Животные" -> "Вода" [label="необходима"] | |||
"Животные" -> "Тепло" [label="необходимо"] | |||
"Животные" -> "Растения" [label="питаются"] | |||
"Лягушка" -> "Вода" [label="перемещается в"] | |||
"Утка" -> "Ряска" [label="питается"] | |||
"Утка" -> "Рдест" [label="питается"] | |||
"Утка" -> "Водоросли" [label="питается"] | |||
"Утка" -> "Рыбы" [label="питается"] | |||
"Утка" -> "Черви" [label="питается"] | |||
"Утка" -> "Личинка стрекозы" [label="питается"] | |||
"Жук-плавунец" -> "Личинка овода" [label="питается"] | |||
"Жук-плавунец" -> "Рыбы" [label="питается"] | |||
"Черный водяной жук" -> "Улитка" [label="питается"] | |||
"Ласточка" -> "Насекомые" [label="питается"] | |||
"Аист" -> "Амфибии" [label="питается"] | |||
"Ласточка" -> "Использует гнездо" [label="Аист"] | |||
"Лягушка" -> "Насекомые" [label="питается"] | |||
"Тритон" -> "Черви" [label="питается"] | |||
"Тритон" -> "Головастик" [label="питается"] | |||
"Тритон" -> "Улитка" [label="питается"] | |||
"Тритон" -> "Рыбы" [label="питается"] | |||
"Тритон" -> "Кислород" [label="среда обитания"] | |||
"Тритон" -> "Углекислый газ" [label="нуждается в"] | |||
"Колюшка" -> "Дафнида" [label="питается"] | |||
"Колюшка" -> "Вода" [label="среда обитания"] | |||
"Карась" -> "Дафнида" [label="питается"] | |||
"Карась" -> "Копепод" [label="питается"] | |||
"Карась" -> "Головастик" [label="питается"] | |||
"Карась" -> "Рыбы" [label="питается"] | |||
"Рыбья пиявка" -> "Карась" [label="питается"] | |||
"Карась" -> "Бентос" [label="питается"] | |||
"Грязевая улитка" -> "Растения" [label="питается"] | |||
"Тритон" -> "Грязевая улитка" [label="питается"] | |||
"Утка" -> "Грязевая улитка" [label="питается"] | |||
} | |||
</graphviz> | |||
Версия от 08:32, 27 марта 2024
Переводы с одного языка диаграмм на другой
- Переведи с языка Mermaid на graphviz
Исходный граф
Перевод в GraphViz

