Обсуждение:AI content generation 27032024: различия между версиями
Материал из Поле цифровой дидактики
Patarakin (обсуждение | вклад) |
Patarakin (обсуждение | вклад) |
||
| Строка 158: | Строка 158: | ||
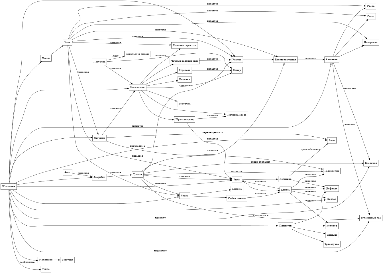
rankdir=LR; | rankdir=LR; | ||
node [shape=box]; | node [shape=box]; | ||
size="14,14"; | |||
"Животные" -> "Птицы" | "Животные" -> "Птицы" | ||
"Животные" -> "Насекомые" | "Животные" -> "Насекомые" | ||
Версия от 08:35, 27 марта 2024
Переводы с одного языка диаграмм на другой
- Переведи с языка Mermaid на graphviz
Исходный граф
Перевод в GraphViz

